企业事业环境信息公开目录明细

栏目:企业事业环境信息公开目录明细 发布时间:2026-01-27
3
企业事业环境信息公开目录明细
一、基础信息
单位名称
广东祺业环保科技有限公司
生产地址
佛山市三水区乐平镇工业南路23号 
法定代表人
谢新生 
统一社会信用代码
91440607MA4WTNXH3Y
区号
 0757
电话号码
 0757-87383527
联系人
 谢新生
传真号码
 0757-87388633
联系方式
邮政编码
 528137
生产经营和管理服务的主要内容(经营范围)
环保技术研发、推广、应用及信息咨询服务;综合利用处置危险废物【废矿物油(HW08)】的加工及批发、零售以上危险废物的环保再生产品、润滑油、基础油、燃料油、沥青;国内贸易。
产品名称
计量单位
实际年产量
1.燃料油
782.430
2.基础油
28399.061
主要产品
3.重交沥青(渣油馏分)
3213.180
二、排污信息
(一)废水污染物信息表
废水执行标准
《地表水环境质量标准》 GB 3838-2002 B1地表水环境质量标准基本项目标准限值  
允许排放的废水总量(t/a)
排放口编号
分布位置
排放污染物种类
排放去向类型
WS-3143001
污水处理场 
PH
悬浮物SS
COD
氨氮
石油类 
 芦苞涌
污染物名称
排放标准
排放浓度(mg/L
排放总量(t)
污水
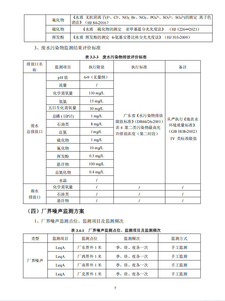
广东省《水污染物排放限值》DB44/26-2001)第二时段二级标准,根据环评废水排放执行《地表水环境质量标准》GB3838-2002IV类标准
pH 7.3
悬浮物(SS 5.1
五日生化需氧量 4.3 化学需氧量 10.11
氨氮 0.017
石油类 0.15
pH ——
悬浮物(SS 0.027856
五日生化需氧量 0.030442
化学需氧量 0.086745
氨氮 0.000136
石油类 0.000990
监测时间
监测报告编号
超标情况
1. 2025.02.14
ZQXC2502062
2. 2025.04.14
ZQXC2504048
3. 2025.09.09
ZQXC2507017
4. 2025.10.22
ZQXC2510012
(二)废气污染物信息表
废气
执行标准
执行广东省《锅炉大气污染物排放标准》DB44/765-20192新建锅炉大气污染物排放浓度限值,非甲烷总烃执行《大气污染物排放限值》DB44/27-2001第二时段二级标准,臭气浓度、硫化氢执行《恶臭污染物排放标准》GB14554-93二级标准
排污口信息
排放口编号
分布位置
排放污染物种类
排放去向类型
FQ-3143001
焚烧炉 
SO2、一般性粉尘(颗粒物)、氮氧化物、(氨气)硫化氢 非甲烷总烃
大气 
FQ-3143002
减压炉
SO2、一般性粉尘(颗粒物)、氮氧化物
大气 
污染物名称
排放标准
排放浓度(mg/m3
排放总量(t)
焚烧炉废气
①非甲烷总烃执行《大气污染物排放限值》DB44/27-2001第二时段二级标准;
②其他污染物执行广东省《锅炉大气污染物排放标准》DB44/765-20192新建锅炉大气污染物排放浓度限值;
氨(氨气)、硫化氢执行《恶臭污染物排放标准》GB 14554-93扩改建二级标准
一般性粉尘(颗粒物) 0.141
SO2 0.470
氮氧化物 3.089
氨(氨气) 0.757
硫化氢 0.125
非甲烷总烃 3.499
一般性粉尘(颗粒物) 0.000140
SO2 0.000614
氮氧化物 0.004670氨(氨气) 0.006274
硫化氢 0.000828
非甲烷总烃 0.023229
减压炉废气
执行广东省《锅炉大气污染物排放标准》DB44/765-20192新建锅炉大气污染物排放浓度限值
一般性粉尘(颗粒物) 1.88
SO2 14.27
氮氧化物 24.58
一般性粉尘(颗粒物) 0.021522
SO2 (按生产量折算)8.361713
氮氧化物   0.397469
监测时间
监测报告编号
超标情况
1. 2025.02.14
ZQXC2502063
2. 2025.06.13
ZQXC2506040
3. 2025.09.09
ZQXC2507017
4. 2025.10.22
ZQXC2510012
5.
6.
(三)危险废物信息表
废物名称
上一年底
库存量(t)
产生量(t)
规范转移量(t)
倾倒丢弃量(t)
贮存量(t)
1. 含油废渣(900-213-08
2.30
0.00
2.30
0.00
0.00
2. 含油滤渣(900-213-08
5.43
6.75
12.18
0.00
0.00
3. 含油污泥(900-210-08
0.92
6.95
7.87
0.00
0.00
4. 废包装桶200L以内900-249-08
0.00
1.00
1.00
0.00
0.00
5. 废填料(900-041-49
0.00
0.00
0.00
0.00
0.00
6、实验室废液(900-047-49
0.00
0.10
0.10
0.00
0.00
合计
8.65
14.80
23.45
0.00
0.00
(四)噪声污染物信息表
噪声执行标准
执行《工业企业厂界环境噪声排放标准》GB12348-2008 2类标准
检测点名称
昼间
夜间
备注
1厂东边界外1m1#
57
48
2厂南边界外1m2#
57
47
3厂西边界外1m3#
59
46
4、厂北边界外1m4#
57
48
监测时间
监测报告编号
超标情况
1. 2025.03.27
ZQXC2503061
2. 2025.04.14
ZQXC2504048
3. 2025.09.09
ZQXC2507017
监测信息
4. 2025.10.22
ZQXC2510012
三、防治污染设施的建设和运行情况
(一)废水防治污染设施
序号
设施名称
总投资额(万元)
建设日期
(年/月)
投运日期
(年/月)
运营单位
处理工艺
设计处理能力t/h)
实际处理量t/h)
运行小时(h/d
 1
污水处理系统 
500
20197
202102
广东祺业环保
科技有限公司 
隔油+高效气浮++水解酸化+A2O生化+MBR 
6.25 
1.5
24
 
 
 
 
 
 
 
 
 
 
(二)废气防治污染设施
序号
设施名称
总投资额(万元)
建设日期
(年/月)
投运日期
(年/月)
运营单位
处理工艺
设计处理能力(m3/h)
实际处理量(m3/h)
运行小时(h/d
 1
沥青尾气焚烧处理系统
500
201911
202102
广东祺业环保
科技有限公司
焚烧炉+余热锅炉+脱硫塔+湿式静电除尘器
10000
4
24
 
 
 
 
 
 
 
 
 
 
(三)噪声防治污染设施
序号
设施名称
总投资额(万元)
建设日期
(年/月)
投运日期
(年/月)
运营单位
处理工艺
 1
 无
 
 
广东祺业环保科技有限公司
 
 
 
 
 
 
环保行政许可文件包括:建设项目环境影响评价、环保验收文件、排污许可证等。
四、建设项目环境影响评价及其他环境保护行政许可情况
序号
环保行政许可文件题名
批复单位
批复日期
批复编号
提供批复意见(扫描件)
备注
1 
《广东祺业环保科技有限公司10万吨/废矿物油综合利用项目环境影响报告书》初审意见的函 
佛山市三水区环境保护局 
20181127
三环复[2018]94号  
 
见附件
2 
佛山市环境保护局关于广东祺业环保科技有限公司10万吨/年废矿物油综合利用项目环境影响报告书初审意见的函 
佛山市环境保护局  
20181130
佛环函[2018]1778 
 
见附件
3
广东省生态环境厅关于广东祺业环保科技有限公司10万吨/年废矿物油综合利用项目环境影响报告书初审意见的批复 
广东省生态环境厅 
201917 
粤环审[2019]1
 
见附件
4 
广东省生态环境厅关于广东祺业环保科技有限公司申请延续危险废物经营许可证的批复
广东省生态环境厅 
2021125 
粤环审[2021]267
 
见附件
5
企业事业单位突发环境事件应急预案备案表 
佛山市生态环境局三水区分局  
20250427 
440607-2025-0075-M  
 
见附件
6
排污许可证
佛山市生态环境局
2025 0710
91440607MA4WTNXH3Y001V
见附件
7
佛山市生态环境局关于广东祺业环保科技有限公司10万吨/年废矿物油综合利用项目增加危险废物代码的复函
佛山市生态环境局
20211119
2021-0127固废
见附件
8
调整危险废物经营许可证核准内容
广东省生态环境厅
20220831
粤环函【2022484
见附件
五、突发环境事件应急预案情况
环境事件应急预案编制情况
A未编制; B已编制(提供编制文本,扫描件)
六、环境自行监测方案情况
环境自行监测方案编制情况
A未编制; B已编制(需提供文本。扫描件)
附:
1、公司相关环保行政许可文件
2、突发环境事件应急预案
3、排污许可证及环境自行监测方案